日期:2026-01-16 05:33:42
正规的股票配资网共评出获奖作品34件
来源:配资知识门户
网站:亿操盘配资,忠琦配资,网上配资知识网首选
查看:156
日期:2026-01-16 05:33:42

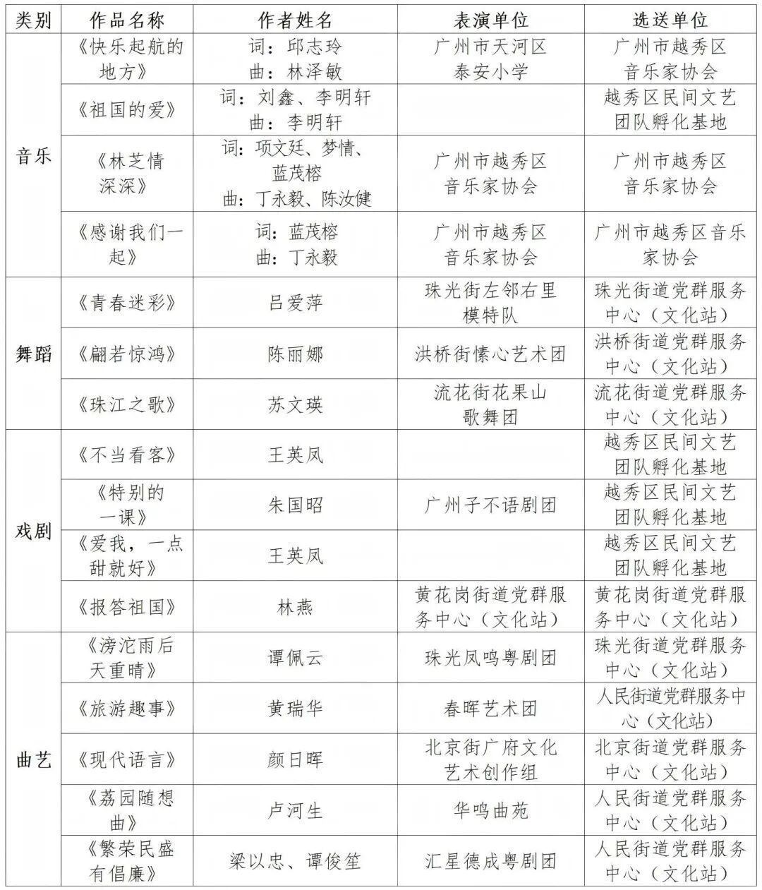
为进一步繁荣越秀区群众文化生活,鼓励群众文艺创作,提高群文创作水平,由越秀区文化广电旅游体育局主办,越秀区文化馆承办,组织开展了2025年度全区群众文艺作品评选活动。经评审,共评出获奖作品34件,其中一等奖6件、二等奖12件、三等奖16件,北京街道党群服务中心(文化站)等12个单位获得“优秀组织奖”。现公布本次评选活动最终获奖名单。
越秀区文化广电旅游体育局
2026年1月9日
一、优秀组织奖(12个)
北京街道党群服务中心(文化站)
建设街道党群服务中心(文化站)
人民街道党群服务中心(文化站)
大东街道党群服务中心(文化站)
白云街道党群服务中心(文化站)
洪桥街道党群服务中心(文化站)
六榕街道党群服务中心(文化站)
流花街道党群服务中心(文化站)
珠光街道党群服务中心(文化站)
黄花岗街道党群服务中心(文化站)
广州市越秀区音乐家协会
粤腔聆韵研习社
二、作品一等奖(6件)

三、作品二等奖(12件)

四、作品三等奖(16件)

来源:越秀文体旅游
亿操盘配资,忠琦配资,网上配资知识网首选提示:文章来自网络,不代表本站观点。